高效团队领导者必备的4个素质

文章图片
即使人们能拥有很大的自由度和支持力度 , 也不是人人都能成为优秀的团队领导者 。 虽然对研究人员数十年来关于高效领导力特征的发现感到困惑 , 但根据我和同事对团队的研究 , 我认为确实有一些个人素质可以用来区分优秀的和疲于应对的团队领导者 。
具体来说 , 我认为高效的团队领导者应该具备以下4个素质:有一定的知识储备 , 知道如何学以致用 , 有足够的情绪成熟度来满足领导角色的要求 , 并且拥有勇气 。
一
知识储备
知识储备是我列出的第一个素质 , 拥有提升团队有效性的条件的知识和创造这些条件的技能 , 这些都是“天生”的团队领导者应该具备的 。
汉克在他的半导体制造工厂成功地组建并支持生产团队 , 他从未上过管理学或组织行为学的课程 , 但他心里很明白 , 他的团队要取得成功必须具备哪些条件 , 而他尽自己所能去创造这些条件 。
幸运的是 , 对我们这些不具备汉克那种令人钦佩的直觉的人来说 , 提升团队有效性的条件的相关知识可以通过学习来获取 。 如果团队领导者还不知道如何提升团队有效性 , 他可以去学习 。
二
学以致用
对团队领导者而言 , 仅仅知道提升团队有效性的条件是不够的 , 他们还需要知道如何创造和维持这些条件 。 简而言之 , 他们需要具备领导团队的技能 。 有两类能力对团队领导者至关重要 , 它们是诊断技能和执行技能 。
高效的团队领导者会仔细定位自己的干预行为 , 聚焦于团队互动、团队结构和组织环境 , 针对这些方面采取行动 , 从而产生实质性和建设性效果 。 明智地选择干预目标需要诊断技能 。
高效的领导者能够在复杂的绩效状态中提取出对于问题诊断具有重要意义的主题 , 而不是那些暂时存在的干扰因素或对团队行为影响很小的方面 。 这些主题概括了团队或其组织环境中正在发生的事情 , 领导者将它们与自己认为应有的状态进行比较 , 发现团队互动模式或组织特征尚需改变的部分 。 只有这样 , 领导者才能完善出合理的干预措施 。 天生的团队领导者仅凭直觉就能完成上述所有事项 , 而且看似不费吹灰之力 。 我们其他人就可能需要按部就班地经历诊断过程 , 直到我们最终也能自然而然地具备这样的能力 。
除了在分辨团队的工作状态和团队动态方面表现出色 , 高效的团队领导者还擅长采取实际行动 , 缩小团队现状与理想状态之间的差距 。 拥有丰富执行技能的领导者比那些只擅长少数项目的领导者更有能力实现这一点 。
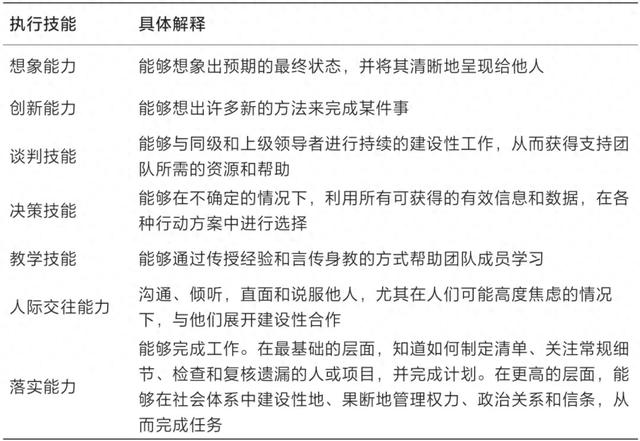
理查德·沃尔顿和我曾经尝试探索对团队领导者效能而言最关键的执行技能 。 我们得到的结论请见表1 , 尽管这个列表比较长 , 但它并不完整 。 团队领导者总是需要学习掌握新技能 。 持续学习的领导者会不断扩充技能库 , 从而帮助他所领导的团队 。
▲ 表1 团队领导者的执行技能
资料来源:Hackman and Walton (1986). Leading groups inorganizations. In P. S. Goodman (Ed.) Designing effectivework groups (pp. 72–119). San Francisco: Jossey-Bass.这份材料获得约翰·威利父子出版公司(John Wiley & Sons Inc.)授权 。
我在此再次强调 , 有些人就是天生具备天赋 , 能在正确时间以正确方式做正确事情 , 从而帮助他们的团队取得成功 。 其余的人则需要接受培训来开发执行技能 。 通过观察高管如何应对这一事实 , 我们就可以含蓄地揭示一个组织的诸多状况 。
【高效团队领导者必备的4个素质】例如 , 在汉克的半导体制造工厂中 , 团队领导者的选择是经过深思熟虑的 。 只有那些管理者认为几乎肯定能成为高效领导者的人 , 才会受邀参加所有团队领导者候选人都必须参加的领导力培训课程 。 即便如此 , 如果一些人出于各种原因 , 在课堂上的表现说明其无法掌握领导力技能 , 这些人就不能被任命为团队领导者 。 这个做法本身也是组织对卓越领导力要求的一个标志 。
三
情绪稳定
有些人无法掌握领导技能可能与其认知能力关系不大 , 而与他们的情绪因素关系更大 。 领导团队是一项情绪要求很高的任务 , 尤其是在处理自己和他人的焦虑时 。 情绪成熟的领导者愿意也能够以理解事物的方式来处理令人焦虑的事情 , 而不是为了尽快减少焦虑而回避了之 。
称职的团队领导者通常会抑制行动的冲动 , 比如立即纠正新出现的问题或马上抓住突然出现的机会 , 他们往往会等待 , 直到拥有更多的数据或遇到合适的时机 , 才会进行干预 。 有时 , 领导者甚至有必要采取会暂时引起团队焦虑的行动 , 为之后探索促进团队学习或变革的干预措施奠定基础 , 这种行动甚至会引发他本人的焦虑 。
假设你已经成立了一个项目团队 , 这个团队有一个月的时间来制订一项重要的组织新政策 。 整整一个星期过去了 , 没有任何明显的进展 。 团队已经提出并讨论了多种方案 , 但团队成员的意见不统一 , 你担心团队的士气会渐渐消失 。 两名团队成员私下单独向你表达了他们对项目进展的担忧 , 并建议你“做些什么”来让团队运转起来 。 如果按照这两名成员的要求行事 , 当然会减少你们共同的焦虑 , 但却会破坏项目团队作为自我管理的团队的发展 。 而且 , 现在进行干预可能为时尚早 。 因为团队仍在积累经验的阶段 , 最好是让紧张状态持续一段时间 , 然后在团队生命周期的中间阶段出其不意地缓解这种紧张状态 。
那么 , 你应该如何回应成员的请求呢?干预的诱惑很大 , 但你似乎也有很好的理由暂时袖手旁观 , 让焦虑再持续一段时间 。 在这个案例中 , 要做出明智的决策 , 不仅需要了解受到时间限制的团队的生命周期动态 , 而且需要有自我管理焦虑和其他情绪的能力 。
当人们需要尽快处理事情时 , 会产生冲动 , 或者当人们感觉被他人威胁或侵犯时 , 反击的冲动几乎难以抗拒 。 但对团队领导者而言 , 良好的情绪成熟度会让他克制这类冲动 , 找到处理焦虑和情绪的方法 , 做到既不否认冲动的现实存在 , 也不让它主宰自己的行为 。
四
拥有勇气
领导力包括将一个体系从现在的位置提升到更好的状态 , 这意味着领导者必须经常远离众人的舒适圈 , 将自己置于可接受状态的边缘 , 而不是站在集体共识的中心 。
例如 , 为了帮助团队解决和改变非正常状态 , 团队领导者可能需要挑战现有的团队规范、破坏既有常规 , 但是这样做很可能会招致部分成员的愤怒 。 为了改善团队的组织支持或增加团队可利用的资源 , 团队领导者可能需要改变团队所属组织的现状 , 这样做可能会失去其同级和上级的尊重 。 为了使团队从传统目标转移至新目标 , 新目标能更好地反映外部现实变化或新修订的组织价值观 , 团队领导者可能会引发强烈抵制 , 以至于将自身工作置于危险之中 。 上述行为都需要勇气 。
领导者对于迎接这些挑战的准备程度各不相同 。 海·麦克伯公司(Hay Mc Ber)的资深顾问吉姆·布鲁斯(Jim Burruss)曾向我分享 , 他曾经与两位高管团队领导者深度合作 , 其中一位领导者加入了一个不但需要人员精简 , 而且需要重新定位的团队 。 人员精简势必涉及裁撤团队成员 , 但团队的重新定位又提供了吸引人的全新前景 。 这位团队领导者通知他的高管团队 , 他计划立即同时启动这两条线上的工作 。 他一边通知众多员工 , 他们目前的岗位将不复存在 , 一边告知他们可自主申请重组团队的新岗位 。 高管团队的成员担心这位领导者的做法对团队而言可能过于激进了 。 领导者听完他们的话 , 还是决定继续实施 。 后来他自己说 , 当时最糟糕的情况就是他会失败 , 然后失去工作 。
第二位领导者需要让他的团队经常为他撑腰 。 他的高管会这样告诫他:“你必须在这个问题上表明立场 。 ”这位领导者在听完高管的讨论后 , 便会同意他们的建议 。 但是当高管团队成员之后再和这位领导者交谈 , 并提到其已经同意采取的行动可能会带来的负面影响时 , 他就会暂停行动 , “再考虑一下”这个问题 。 布鲁斯说 , 实际上 , 这个团队需要的强有力行动从未发生过 。
最在上述案例中 , 表现果敢的团队领导者保住了工作 , 并取得了成功 , 那位无法鼓起勇气的团队领导者则没有成功 。 但通常情况下 , 结果是相反的 。 那些行为勇敢的领导者确实比那些畏首畏尾的领导者更可能为团队和组织带来重大且具建设性的变化 , 但他们往往会付出巨大的个人代价 。
对那些习惯于主要从人格特征或行为风格方面考虑领导者素质的人来说 , 我在此提出的以个人素质作为高效团队领导者的关键指标可能看起来很奇怪 。
我在此本着思辨的精神分享上述观点 , 以便抛砖引玉 。 尽管如此 , 但我多年来观察到的优秀团队领导者 , 哪怕不是全部 , 至少也是大部分都具备以上素质 , 这是不争的事实 。 这些素质难以衡量 , 但却可能非常重要 , 对于如何选择、评估和培训团队领导者的这些素质 , 我们有必要给予全新的思考 。
作者:理查德·哈克曼 , 哈佛大学社会和组织心理学教授
来源:《真高管:如何为高效团队搭建舞台》
- word最实用的几个技巧一看就会
- 从疲惫到从容,高效职场生活的时间管理攻略,你知道吗?
- 诺康达职场课堂不同管理团队的不同管理思路
- 比较有寓意的团队名字 简单寓意好的团队名字
- 团队名称创意霸气 霸气有创意的团队名称有哪些
- 会议记录新革命!讯飞智能录音笔SR702带你高效飞跃职场
- 有意思的队名 有意思的团队名字推荐
- 孟子义|因航班延误未能赶上《奔跑吧》录制孟子义工作室道歉: 后续团队定会合理安排行程
- 和平精英团队竞技怎么设置枪方案
- 职场恋情 - 探讨同事间恋情对团队工作氛围和效率的影响。
