
文章图片

文章图片

文章图片

文章图片
陈戌源终于硬气了一次!
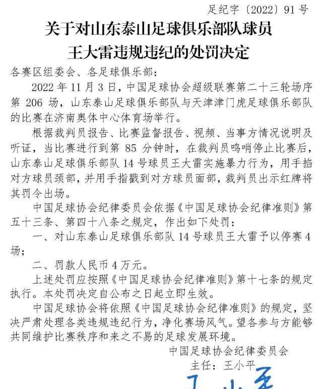
足协公布了一个令人意料之外又在情理之中的决定:由于王大雷在同天津津门虎的比赛中 , 作出了用双指戳瞎对手外援梅里达的危险动作 , 因此追加4场停赛 , 另外罚款4万元!
王小平的书法真的很值钱 , 别的书法家还论平尺 , 而且基本平尺的价格是固定的 , 当然如果人不在了 , 这个价格会上涨 。 但是王小平的书法 , 就短短3个字 , 可是看到这3个字 , 你就得掏钱 。
足协这么缺钱?
可不是嘛 , 想想吧 , 现在的中超或者足球赛事的联赛 , 那有什么赚钱的来路?陈戌源接手的时候 , 那可是70亿的转播 , 而且球市多火爆 , 现在呢?亚洲第1成了15 , 球队分红从上亿元退化到3000万 , 明年还不知道怎么来钱呢 。
看看现在转播中超的媒体 , 中间有广告?不就是放歌听?还只有那两首 , 估计连歌的版权都没钱买 。
你说足协哪里来的钱?
飞扬跋扈王大雷所以在这情况下 , 足协对联赛 , 尤其是中超联赛的影响力是十分看重的 。 因为联赛虽然不怎么样了 , 但是形象还是要树立的 。
而这时候 , 你说你王大雷 , 竟然在球场上做出了要戳瞎对方外援双眼的动作 , 这影响多不好?那可是外援啊 , 你把人家的双眼戳瞎了 , 你让人家怎么踢球?
再说这名外援只是对你球队的外援做出了不礼貌的动作 , 又不是对我们本土球员 , 也没有对我们的裁判做出这样的动作 , 你说你值当?
什么 , 你说那是参加世界杯的外援?人家参加世界杯与你有什么关系?提起世界杯我就来气:我就像女人一样 , 陪着男足参加世界杯预选赛 , 从40强陪到12强 , 又是包飞机又是包酒店 , 女足我都没这样 , 到头来 , 我陪着你们吃 , 陪着你们谁 , 陪着你们看你们在场上踢那臭球 , 到头来 , 钱没了 , 世界杯也没了!
你说我冤不冤?
再者你王大雷我早就把你记在了我的小本本上了:
当年在济南奥体 , 你击败了我的球队 , 那时候我可是俱乐部老板 , 结果你在叫嚣什么 , 在你的球场 , 你不允许有的球队踏着你们的肩膀上去!
打狗还得看主人面呢 。 你说这话的时候就不寻思寻思?你说你多么飞扬跋扈?
所以现在你落我手里了 , 我不信整不死你!
咎由自取泰山队王大雷被处罚后 , 很多媒体人为泰山队叫屈 , 为王大雷叫屈 。 你们是老几?我靠你们活着?告诉你 , 我时日也不多了 , 我不在自己有限的日子里 , 为自己的球队拿个冠军 , 都说雁过留声 , 我不能留下哀鸣吧?
但是你泰山队做了些什么?
我武巴连线之后 , 挖空心思发明了合同平移 , 挖来了张琳芃和蒋光泰 , 我都7:0战胜对手了 , 结果碰到你们 , 1:3让你们干趴下了 , 你让我的面子何在?我这张老脸往哪里搁?
你们太狂妄了!这些年你们见我的球队一次就打一次 , 除非裁判帮忙 , 否则我们就是输 , 你说你这不是往死里整我们?
我还是足协掌门呢 , 你就这么办事情的?你看看某些队多好?吃亏了 , 第一回合赢了我们 , 平了我们 , 现在认输了 , 这才是生存之道!
- 文玩|给文玩新手的,3点建议
- 文玩|萧条的文玩市场!和田玉价格是否还能一路向上?
- 文玩核桃|文玩核桃种类知多少?
- 蜜蜡|它是文玩界的扛把子,越黄越值钱?
- 文玩|这3种钱,文玩商家不能赚
- 文玩|文玩市场寒冬,大量玉商转行!为什么和田玉价格却依旧保持坚挺?
- 文玩|关于文玩直播间,你怎么看?
- 文玩|文玩圈里的大直播间,真的是在割韭菜吗?
- 文玩|适合上班族佩戴的文玩手串有哪些?
- 文玩|越盘越想盘的几种文玩,不撸后悔!
