宝玉!贾宝玉可以不通过父母之命而娶到林黛玉吗?答案:当然可以!
书园乱弹《红楼梦》之二——贾宝玉能否不用父母之命而娶到黛玉?答案是可以,只是法子宝黛不知道
文:书园探梦

文章插图
众所周知,《红楼梦》宝黛在人间姻缘以黛玉早卒而未能实现告终,这个是有正文文本谶语和脂批所透漏的八十回后情节证实的,无需再多讨论。
宝黛迟迟没有定订婚因素在贾政一直认为宝玉还不够大,谈婚论嫁还没提上日程。这在第七十二回贾政和赵姨娘的对话上有所体现:“我已经看中了两个丫头,一个与宝玉,一个给环儿。只是年纪还小,又怕他们误了书,所以再等一二年。”
当然,作为能决定宝玉命运的贾政其实一直是喜爱黛玉的,这在七十六回黛玉给史湘云的讲述中也有体现:“舅舅瞧过。谁知舅舅倒喜欢起来,又说:‘早知这样,那日该就叫他姊妹一并拟了,岂不有趣。’所以凡我拟的,一字不改都用了。”
【 宝玉!贾宝玉可以不通过父母之命而娶到林黛玉吗?答案:当然可以!】
文章插图
只是黛玉的身体恐怕不能再等下去了,如果宝黛能早日结婚或许能避开后来许多的遗憾吧?只是当时并没有家长的主婚,而长期以来,小辈的结婚都要家长决定,即所谓父母之命,媒妁之言。
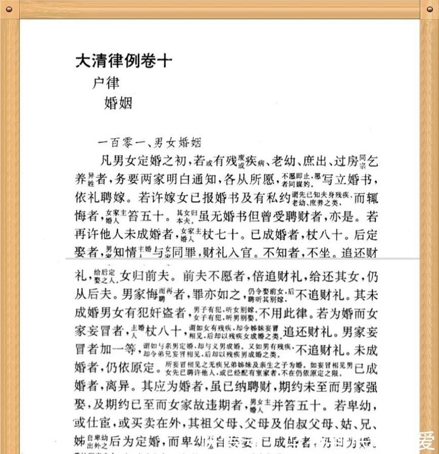
但宝黛能否绕过家长的主婚权而自行定亲呢?答案肯定出乎许多人意料,其实是可以的,即便是对男女自由恋爱限制较大的清朝,在法律上仍然有一个后门,这来自《大清律例·戶律·婚姻》的一条规定:
若卑幼或仕宦或买卖在外,其祖父母、父母及伯叔父母、姑、兄姊后为订婚,而卑幼自娶妻,已成婚者,仍旧为婚;未成婚者,从尊长所定。《大清律例》天津古籍出版社1993年12月第1版
清朝这条规定最早其实来自《唐律》的一条法律:
“卑幼在外,尊长后为定婚,而卑幼自娶妻,已成者,婚如法。未成者,从尊长。”
此条设立最初目的也是一种无奈,因为这种情况下,女子过门后,本身并无过错,如果已经成婚,木已成舟,而女子名节又是统治王朝重视的问题,再要判离异,天理人情上都说不过去,所以统治王朝宁可成全小夫妻们,也不再顾及家长的主婚权了,当然如果还未成婚,也就没有这个木已成舟引起的女子名节问题,自然又是以家长所订亲事为准,后来的朝代都沿袭了这个规定。

文章插图
其实《红楼梦》里另外一个故事里也和此条有关,柳湘莲在六十六回悔婚时,曾经编了个谎言对贾琏说:“客中偶然忙促,谁知家姑母于四月间订了弟妇,使弟无言可回。若从了老兄背了姑母,似非合理。若系金帛之订,弟不敢索取,但此剑系祖父所遗,请仍赐回为幸。”

文章插图
此前柳湘莲已经和尤三姐订婚,但此时借口才知道姑母已经给自己定亲了,所以要求取消自己和尤三姐婚约。按照前述那条法律:
若卑幼或仕宦或买卖在外,其祖父母、父母及伯叔父母、姑、兄姊后为订婚,而卑幼自娶妻,已成婚者,仍旧为婚;未成婚者,从尊长所定。
因为柳湘莲是出走在外,自己定亲也是可以的,如果此时他已经和尤三姐完婚洞房的话,按照“已成婚者,仍旧为婚”,那么是万万不能退婚的,但毕竟只是订婚,所以按照“未成婚者,从尊长所定”的规定,退婚是合理的,只是此举最终逼死了尤三姐。
- 蒋玉菡$《红楼梦》贾宝玉出家时留给尘世哪三个念想?其中包括儿子贾桂
- 贾宝玉#林如海爱女儿如掌上明珠,黛玉进贾府前,他就筹划好了黛玉的未来
- 宝玉$红楼梦:宝玉宝钗都说暹罗茶不好喝,为何黛玉却赞不绝口?
- 宝玉@出生时,抓了好牌和差牌的孩子有何不同?看宝玉、贾雨村和冷子兴
- 杜聿明!杨振宁有多伟大看98年清华开出的年薪,便可以窥见一二
- 薛宝钗$贾宝玉为何不喜欢薛宝钗?林黛玉的这三个优点,宝钗永远做不到
- 林黛玉@红楼梦:贾宝玉爱红,真的是毛病吗?看林黛玉怎么说、怎么做
- 红楼梦!难怪薛宝钗会爱上贾宝玉,看看她前世是什么身份
- 宝玉@红楼梦:黛玉到底对袭人做了什么事?让袭人耿耿于怀、敬而远之
- 探春@红楼梦李纨最中意的“宝玉二奶奶”既非宝钗亦非黛玉,而是她
