
文章图片

文章图片

我国高等教育体系里面 , 国家对高校赋予不同的定位以及要求 , 使得高校之间的实力和社会影响力都有所差异 , 导致高校在用人单位以及学生心目中的地位不同 。
即使是处于高等教育金字塔顶端的985高校 , 每年招聘时用人单位都会区别对待 。 比如各种定向选调生以及大型500强企业的招聘 , 都会有划定985高校的范围以及要求 。
正因为用人单位的各方面要求 , 还有高校自己结成的各种圈子和高考录取分数线影响 , 导致在民间里面都会有985高校的“鄙视链” 。
这种情况确实没有办法避免 , 毕竟高校之间同样存在竞争关系 , 也会有各种交流与合作 。 各位学生还是要看清楚985高校的情况 。
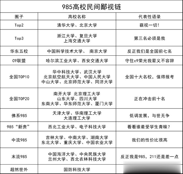
985高校内部“鄙视链”曝光985高校根据高考录取分数线以及实力等情况可以划分为多种类型 , 还有用人单位对985高校的区别对待 , 也使得985高校的学生对自身的学校定位有更深刻的了解 。
首先 , 清华北大两所高校之称为“top 2” , 或者是全国高校前两名 , 藐视国内其它一切高校 。 国家重点扶持清华北大 , 这两所高校确实是属于独一档的存在 。
更何况清华北大在高考录取分数线、师资力量以及学科评估等方面都遥遥领先 。 最重要的是各地用人单位都专门为清华北大的学生开辟就业通道 , 这就是最大的优势所在 。
浙江大学、上海交通大学、复旦大学三所高校 , 目前都可以自称为top 3 , 都认为自己的实力仅次于清北 。 浙大的学科评估以及三大奖等数据已经无限接近清北 , 确实有这样的实力 。
上海交大以及复旦等则是在录取分数、国际化教育以及师资方面接近清北水平 , 曾经江湖上还有“清北复交”的传说 , 但随着浙江大学的崛起 , 这种局面已经被打破 。
整体来说 , 这三所高校实力都很强 , 在国外的排行榜的排名都变得很高 , 目前都认为属于第二梯队 , 而领先于国内的其他985 , 毕业生在全国都很吃香 。
南京大学、中国科学技术大学都是属于华东五校的成员 , 被认为是第三梯队 。 所谓的华东五校同样是属于江湖的称呼 , 主要是这五所高校的录取分数线高于国内的其他大学 。
这些年华东五校的地位逐渐得到认可 。 比如各地定向选调生以及开放户籍高校名单 , 华东五校成员全部都上榜 。 因此 , 得到社会的认可 , 使得华五校逐渐崭露头角 , 也能超越其他高校 。
西安交通大学和哈尔滨工业大学靠着C9高校联盟的圈子 , 位列第四梯队 , 认为是全国排名前九的高校 。 西安交大和哈工大都是传统的工科名校 , 曾经确实是名震一时 。
如今随着时代的变迁 , 这所高校的地理位置没有优势 , 但依然为国家的科技发展做贡献 。 只是随着东部沿海地区高校的崛起 , 这两所高校的的位置已经有所动摇 。
自称为全国高校top10的大学有7所:分别是华中科技大学、武汉大学、中国人民大学、北京航空航天大学、中山大学、同济大学、北京师范大学等顶尖名校 。
这7所高校除了承认清北以及华东五校 , 对于其他的高校则明显不服 , 都认为自己有实力 , 能够抢占前十名的剩余三个席位 。 毕竟他们在排行榜或者是某些权威的数据里面确实挺进前十 。
认为实力达到全国top20的高校有7所 , 分别是北京理工大学、东南大学、华东师范大学、四川大学、山东大学、南开大学、厦门大学 。 这7所高校各项指标均表现良好 。
整体来说都有各自的优势 , 部分高校拥有特色优势 , 部分高校的综合实力强悍 , 在全国同样得到高分学生认可 。
总体评价以上都只是属于民间里面的称呼 , 并不代表官方的说法 。 这种985高校的“鄙视链”同样存在各种争议 , 只能属于大家饭后的谈资 。
当然 , 有时民间的称呼同样会影响到企业的用人选择 。 比如C9高校联盟或者是华东五校等 , 都已经逐渐得到用人单位认可 , 在招聘方面会有所倾斜 。
【985高校“鄙视链”曝光,让人大开眼界!】因此 , 大家多了解这些985高校的内部情况 , 对于将来选择学校也是有帮助 。
- 这是什么“神仙”公司,1人上班全家跟着领钱,已连续发放9年
- 春晚|顶替闫妮上春晚爆红?靠“潜规则上位”的她?最后却进了精神病院
- 北京富人区“捡宝”,捡到2个银镯子,还有一堆别的
- 笑麻了!“2024职场女性平均月薪8958元”登热搜,评论区笑死个人
- 冬季钓鱼达人秘籍:三大“找鱼定律”破解寒冷之谜
- 冬日钓鱼新技巧:玩转“两洞两口”提升钓鱼乐趣
- 马丽|《热辣滚烫》拍摄后,贾玲对马丽说“咱以后经常合作”,没想到马丽生无可恋摆手说道“算了,再也不来了”
- 对影成三人是什么意思 对影成三人是什么意思解释
- 石家庄8岁男孩总打喷嚏!这种病近期高发!很容易误认为感冒
- 确诊“职场羞耻症”,打工人别再被自己PUA了!
