
文章图片

文章图片

文章图片

文章图片
【大红袍|紫砂乱象之——紫砂壶泥料(上)】
文章图片

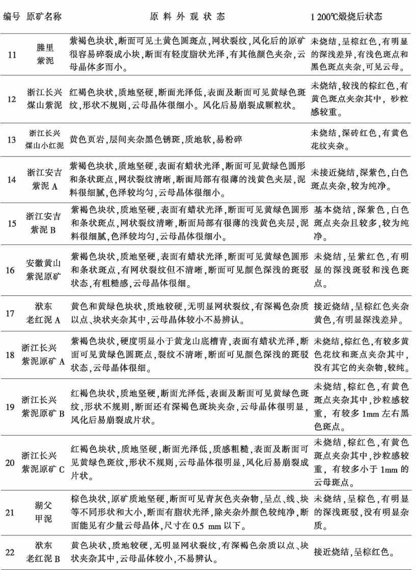
我的紫砂壶泥料是黄龙山/本山/原矿么?
这把壶的泥料是底槽清/大红袍/天青泥么?
很便宜的壶 , 泥料会不会靠谱?
这个泥料有没有毒 , 还能不能用?
大家好 , 我是超哥!今天我们来聊一聊大家最在意的——泥料!
买壶 , 我们都想要好泥料 , 这不单单是众多壶友的想法 , 也是我的想法 。
紫砂壶 , 最重要的是前面“紫砂”两个字 , 壶有很多种 , 陶壶 , 瓷壶 , 铁壶 , 如果一把紫砂壶不是紫砂泥做的 , 那就太搞笑了 , 可这样搞笑的事情如今变得愈发常见 。
黄龙山的底槽清 , 小煤窑的朱泥 , 大水潭的天青泥 , 壶友们心心念念 , 产地、收缩、窑温各项参数如数家珍 , 好似亲眼见过 , 但在买壶时 , 往往又稀里糊涂 , 卖家随便一说就不知所以 。
在泥料面前 , 几乎所有人都非常迷茫:我买的泥料对不对?
前几天有位很富有专研精神的壶友和我讨论了半天的泥料(现在每天还在问)
他对一把紫砂壶的要求很普世 , 也代表了很多壶友的心声
1、泥料好
2、 必须是真全手
3、不在乎作者是谁 , 有没有名气 , 只追求实用性 。
我说:你的想法太对了 , 就应该是这样的态度!
他说:那超哥 , 原矿紫砂泥料该怎么看呢?
你能不能帮我看看这个泥料是不是底槽清?
我的紫砂壶泥料是黄龙山/本山/原矿么?
紫砂泥料行业是一个相当封闭、专业、且神秘的行业 。
这是因为他们不会直接面对壶友 , 他们交易的对象是丁蜀镇所有的紫砂壶生产商和制壶老师 , 从机车到手拉 , 从半手到全手 , 绝大多数泥料都由他们提供 。 他们是紫砂产业中的最基础也是最根本的一环 。
在产业分工如此明确的今天 , 就算是真有所谓的“家藏泥料”存在 , 也很少会有制壶老师有闲心和精力去自己手工练泥 , 往往是随机碰运气 , 看到好的泥料就收一些 , 钱多就把这批泥料全包了 。
可以说上至大师 , 下至学徒 , 没有一个人能说 , “我对泥料行业很了解” 。 甚至泥料商不坦诚的话 , 你都无法知道手上的这款泥料是哪个矿区的 。 制壶老师尚且如此 , 作为行业外的壶友想知道手上的泥料是不是原矿的 , 太难了 。
这就导致现在不管是制壶老师还是直播间的主播 , 谈及紫砂壶的泥料产区必是黄龙山四号井 , 谈练泥工艺必是单一原矿+纯净水 , 谈陈腐时间起码十年以上 。
其实还真不能怪他们 , 因为他们也确实不知道是哪里来的矿 , 也确实不知道是怎么练的 , 更不知道啥时候练的 。 如果诚实地说 , 我也不知道 , 那就显得太不专业了 , 还怎么卖壶 , 不如往好听的方向吹 , 既专业又上档次 , 说不定还真的是黄龙山的呢!
- |哪几个日子出生的人,迟早出人头地,背靠大树有前景,成功在眼前
- 没有工作的一年|《没有工作的一年》给打工人的15大金句!情场、职场双空的低谷人生「不是所有梦想的终点都要变成房子的」
- 翡翠手镯|不要说翡翠手镯价格差距大,用途不同,品质和价格就完全不同
- 大学|大学毕业生如何提高沟通表达能力?
- 红楼梦|地位不如大丫头,儿女不属于自己,《红楼梦》的妾们日子比黄连苦
- 圆规|如果没人护你周全, 那你只能强大到没有软肋。
- 诗圣|诗仙、诗圣大家都知道,那诗杰、诗侠、诗魂、诗霸分别是谁?
- 南红玛瑙|尺寸对南红玛瑙价值的影响到底有多大?
- 中国画|画猫大家牟晓平与一百单八位著名艺术家合作的作品(精品选登)
- |100岁,生日快乐!
