
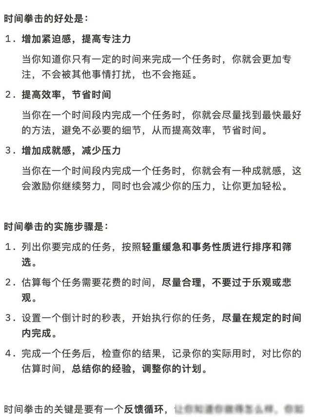
文章图片

文章图片

文章图片

文章图片

文章图片

文章图片

文章图片

马斯克揭秘:一年内如何超越八年的工作量
在竞争激烈的职场中 , 如何快速高效地完成工作 , 是每个人都渴望掌握的技能 。 而特斯拉和SpaceX的创始人埃隆·马斯克 , 以其非凡的成就和高效的工作方式 , 成为了众多职场人士心中的楷模 。 他如何在短短一年内完成别人需要八年才能完成的工作量?这背后又隐藏着怎样的职场策略和高效沟通技巧?
马斯克的高效工作秘诀并非一蹴而就 , 而是源于他独特的思维方式和工作方法 。 在一次内部会议上 , 他分享了自己的心得:“我们的目标不仅仅是完成任务 , 而是要在最短的时间内 , 以最高的质量完成它 。 ”这句话不仅激励了团队成员 , 也揭示了他高效工作的核心 。
一、明确目标 , 聚焦重点
马斯克强调 , 高效工作的第一步是明确目标 。 他经常会与团队成员一起讨论 , 将长期目标分解为短期、可衡量的阶段性目标 。 这样做不仅有助于团队成员更好地理解工作方向 , 还能让他们更加聚焦于当前的重点任务 。
在一次关于火箭发射的项目讨论中 , 马斯克对团队成员说:“我们的目标是在六个月内完成火箭的设计和测试 。 现在 , 请告诉我你们各自负责的部分 , 以及你们打算如何确保在这个时间内完成任务 。 ”这样的对话让团队成员更加清晰地认识到自己的职责和目标 , 从而更加高效地开展工作 。
二、优化流程 , 减少浪费
马斯克非常注重流程的优化和浪费的减少 。 他相信 , 只有不断简化流程、消除冗余环节 , 才能提高工作效率 。 因此 , 他鼓励团队成员积极提出改进意见 , 共同优化工作流程 。
【马斯克:如何一年内完成别人8年的工作量!】在特斯拉的生产线上 , 马斯克发现了一些不必要的生产环节和等待时间 。 他立即召集团队成员进行讨论 , 并提出了改进方案 。 经过一段时间的实践和调整 , 特斯拉的生产效率得到了显著提升 , 产品的质量和交付速度也得到了客户的高度认可 。
三、持续学习 , 不断进步
马斯克深知 , 只有不断学习、不断进步 , 才能保持高效的工作状态 。 因此 , 他鼓励团队成员积极学习新知识、掌握新技能 , 并将其应用于实际工作中 。
在SpaceX的一次技术研讨会上 , 马斯克向团队成员介绍了一种新型的火箭发动机技术 。 他鼓励团队成员深入研究这一技术 , 并尝试将其应用于公司的火箭项目中 。 经过一段时间的努力和实践 , SpaceX成功地研发出了更加高效、可靠的火箭发动机 , 为公司的未来发展奠定了坚实的基础 。
四、有效沟通 , 协作共赢
马斯克认为 , 有效的沟通是高效工作的关键 。 他鼓励团队成员之间保持开放、透明的沟通方式 , 及时分享信息和经验 , 共同解决问题 。 同时 , 他也非常重视与外部的沟通和合作 , 认为只有与合作伙伴保持紧密的联系和协作 , 才能共同取得成功 。
在特斯拉的一次供应商会议上 , 马斯克与供应商们进行了深入的交流和讨论 。 他详细了解了供应商的生产能力、质量控制等方面的情况 , 并提出了自己的需求和期望 。 通过与供应商的紧密合作和有效沟通 , 特斯拉成功地解决了供应链中的一些问题 , 确保了产品的质量和交付速度 。
五、保持热情 , 持续激励
马斯克的工作热情是众所周知的 。 他始终保持着对事业的热爱和追求 , 不断激励自己和团队成员为实现目标而努力 。 他相信 , 只有保持热情、持续激励 , 才能克服困难和挑战 , 取得更大的成就 。
在特斯拉的一次员工大会上 , 马斯克发表了激情洋溢的演讲:“我们的目标是改变世界!我们需要不断努力、不断创新、不断前进!我相信你们每一个人都有能力实现这个目标!让我们一起努力、一起奋斗、一起创造美好的未来!”这样的演讲不仅激发了员工的热情和斗志 , 也让他们更加坚定了为公司事业奋斗的决心 。
综上所述 , 马斯克一年内完成别人八年工作量的秘诀在于他明确的目标、优化的流程、持续的学习、有效的沟通和保持的热情 。 这些职场策略和高效沟通技巧不仅适用于马斯克个人和特斯拉、SpaceX等公司的发展 , 也值得我们每个人在职场中学习和借鉴 。 让我们以马斯克为榜样 , 不断提升自己的职场能力和竞争力!
- 夏天狗生产的产房如何布置 夏天狗生产的产房怎么布置
- 方舟生存进化如何快速获得纤维,方舟生存进化仙境螳螂鞍怎么获得
- 如何考舞蹈教师资格证
- 养花用过期的牛奶能做肥料如何用
- 核酸检测结果查询 核酸检测结果网上如何查询
- 手把手教你如何添加微信好友
- 单位可以克扣工资,单位可以扣员工工资吗
- 如何开发新客户
- 如何从抖音提取表情包,Ios如何从抖音提取gif图
- 玻璃上水渍如何清除 玻璃上水渍怎么才能清除
